当前位置:系统之家 > 游戏攻略教程 > 详细页面

三国志战略版战车改造表 初、中、高等级对应能力

三国志战略版战车改造表 初、中、高等级对应能力

更新时间:2026-02-22 文章作者:未知 信息来源:网络 阅读次数:

《三国志·战略版》是由广州灵犀互动娱乐有限公司制作的一款沙盘策略手游,该作于2019年9月20日正式公测。由光荣特库摩游戏正版授权。

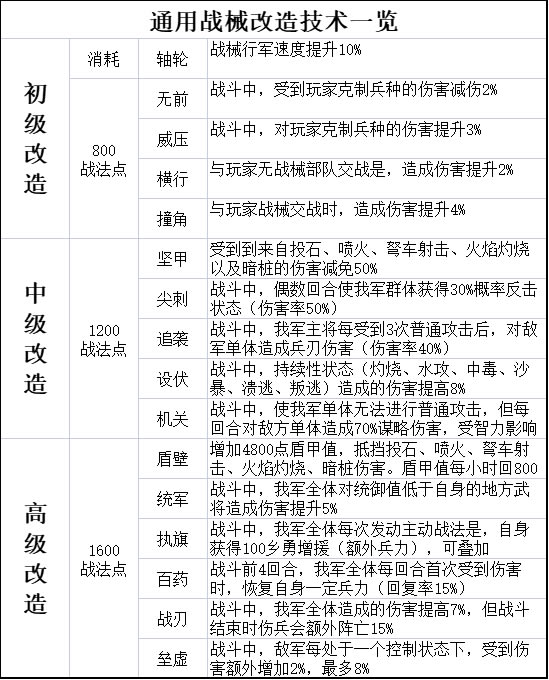
三国志战略版战车改造表。在S11官渡之战剧本中官方加入了全新的战车(战械)系统。玩家们可以通过消耗战法点来改造战车并且有着初级、中级和高级的能力,下面带来具体的介绍,供各位玩家们参考。

战车改造表

工械所”是提供“战械”的新建筑,共有十级!

“战械”需要5策制造,资源但不是太多

三国志战略版战车改造表 初、中、高等级对应能力_本站三国志战略版战车改造表 初、中、高等级对应能力_本站

同时可以消耗机工值进行强化。

三国志战略版战车改造表 初、中、高等级对应能力_本站

机工值可通过升级战械所获得。

其中中级、高级改造各个势力均有特殊战械。

三国志战略版战车改造表 初、中、高等级对应能力_本站
本次分享游戏《三国志战略版》攻略。

温馨提示:喜欢本站的话,请收藏一下本站!

本类教程下载

系统下载排行